Tosca test case pre-execution approval

This section provides insights into the process of approving Tosca test cases before execution in Vera. By understanding the pre-execution approval workflow, you can ensure that your testing processes align with your organization's requirements and quality standards.

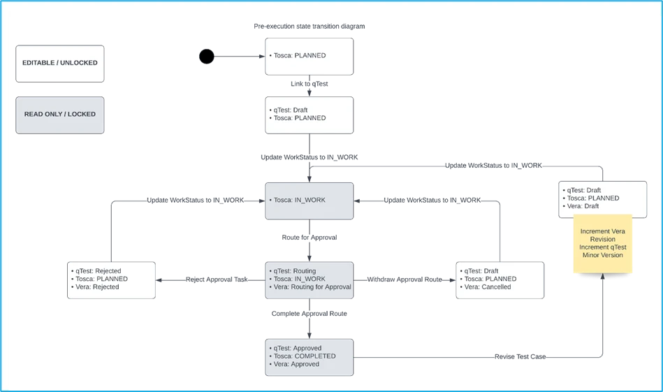
Pre-execution approval workflow. Click to enlarge.

Tosca test case pre-execution approval includes the following steps: