Tricentis Vera technical architecture specification

This topic provides a technical system overview of Tricentis Vera:

Overview

Tricentis Vera is an enterprise application that enforces shared business policies pertaining to the approval of electronic records across multiple systems. Using Vera, an organization can define one or more policies describing the types of electronic records the organization maintains, along with business rules describing the expected user access permissions, electronic workflows, and electronic approval rules for each type of record. These policies can then be enforced across all the organization’s information systems that are integrated with Vera.

Software features and high level architecture

Tricentis Vera provides the following features:

  • Electronic signatures for 21 CFR Part 11 Compliance

  • Routing records for approval and assigning approval tasks

  • Approving and signing electronic records

  • Rejecting records and capturing rejection reason

  • Withdrawing approval routes

  • Revising records and capturing revision history

  • Configurable Approval Tasks and Approval Routes

  • Configurable Approval Route association to entities and attributes

  • eSignature and record verification

  • Integration with Atlassian Jira and Idera Xray

  • Integration with Tricentis qTest and Tricentis Tosca

Definitions

Term Definition

Approval Policy

A collection of business rules establishing approval routes for electronic records.

Approval Route

The approval tasks and approval task order associated with an electronic record.

Approval Task

Assignment to approve or reject an electronic record.

ASP.NET | Open-source web framework for .NET Core

A cross-platform, high-performance, open-source framework for building modern, cloud-based, Internet-connected applications

Data field

A field that is part of the core data that comprises an electronic record, as opposed to a metadata field, which contains supplementary information about a record.

Electronic record

Any combination of text, graphics, data, audio, pictorial, or other information representation in digital form that is created, modified, maintained, archived, retrieved, or distributed by a computer system. (As defined in 21 CFR §11.3)

Metadata field

A field that contains supplementary information about an electronic record, as opposed to a data field, which is part of the core data comprising the electronic record.

MongoDB

An object-oriented and scalable document database utilized by Vera. MongoDB is based on the NoSQL document store model. The data objects are stored as separate documents inside a collection instead of storing the data into the columns and rows of a traditional relational database.

Records management policy

A collection of business rules establishing data fields for electronic records.

system adapter

A software component in the Vera application architecture that specializes in providing a software interface between Vera and an external software application. As it relates to the Vera Records Management Policy, a system adapter is responsible for ensuring the rules of the records management policy are enforced within the associated external system.

Tricentis Vera

An enterprise application manufactured by Tricentis that specializes in enforcing shared business policies pertaining to the control of electronic records across multiple systems.

Vera application architecture

A collection of individual software components (server applications, system adapters, and user interfaces) that comprise the Vera application.

Vera application and integration with Jira, qTest and Tosca. Click to enlarge.

Vera application and integration with Jira and Idera Xray. Click to enlarge.

Vera policy files

Vera uses policy files (in JSON format) to define configurations and business rules. The following policy files are used to fulfill the below purposes.

Policy file

Purpose

Approval Policy

  • Define Approval Groups

  • Define Approval Routes

Records Management Policy

  • Define record types (default record type at a minimum)

  • Define Data fields to be imported into Vera

  • Define Data fields to be hashed with Vera signature

Vera Server

Vera is a distribute web application built on ASP.NET Core.

Vera Server modules. Click to enlarge.


Modules Description

API Gateway

Single public access point for underlying legacy Vera application modules

API Connections Test Connection

Internal API for legacy Connections module to forward Test Connection requests to microservices.

API QTest Route Actions

Public API receiving route action requests (route for approval, cancel approval, revise test case) from qTest.

API Routes Route Events

Internal API for legacy Routes module to forward Route Events (Task Completed, Task Rejected, Route Completed) to microservices.

Domains

Domain management, Project and User Associations

Jira Integration

Monitors Jira system events and executes associated routing for approval and cancel approval route triggers.

Records

Electronic records management

Policies

Policy management (Records Management and Approval Policies)

Signatures

Applies 21 CFR Part 11 complaint signature and hash.

System Adapters

3rd party integrations (REST, Mongo)

Users

User management, IdP association and approval role definition

Routes

Applying approval routes to records and executing approval tasks

Verification

Verify records and signatures against record and signature hash

Worker QTest

Worker microservice to handle qTest-related activities (Route Actions, Route Events, Test Connection).

Web Portal

The Vera Web Portal displays records and associated approval tasks for users to approve or reject electronic records. The portal also provides audit history information and an administrator portal.

Vera database

NoSql, Document Database stores records, signatures, approval routes, users and approval roles.

Jira integration

Jira integration with Vera provides electronic record and signature compliance for Agile / DevOps organizations.

Jira and Vera integrated workflow

Jira integration with Vera is a combination of the Vera Jira Adapter, Jira workflow with webhooks and the Vera Electronic Signatures for Jira App. For more information, check out Atlassian Jira configuration. Jira workflow is configured with the following state transitions and conditions.

Jira integration diagram. Click to enlarge.

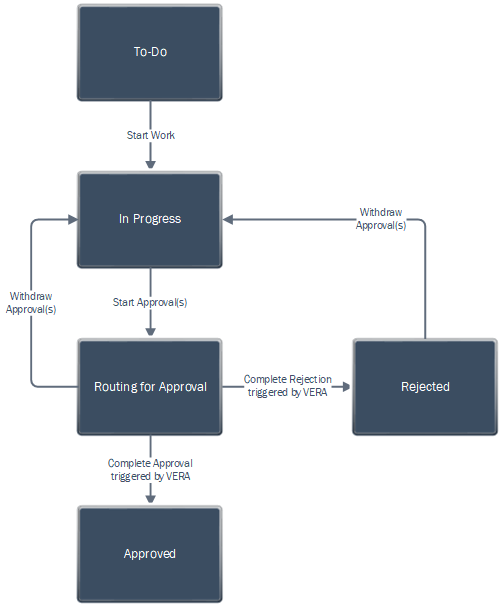
Sample Jira workflow with Vera integration. Click to enlarge.

Step name Transition Transition to Conditions Post function Read-Only Delete Denied Move Denied

To-Do

Start Work

In Progress






In Progress

Start Approval(s)

Routing for Approval


Start Vera Approval Route Webhook

Y

Y

Y

Routing for Approval

Withdraw Approval(s)

In Progress


Cancel Vera Approval Route Webhook

Y

Y

Y

Routing for Approval

Complete Approval

Approved

Only users in project role <Vera Service Account> can execute this transition


Y

Y

Y

Routing for Approval

Complete Rejection

Rejected

Only users in project role <Vera Service Account> can execute this transition


Y

Y

Y

Rejected

Withdraw Approval(s)

In Progress


Cancel Vera Approval Route Webhook

Y

Y

Y

Approved





Y

Y

Y

To-Do and In Progress transitions are examples of Jira workflow transitions and can be replaced with customer specific Jira workflow.


The Vera Electronic Signatures for Jira App displays the Vera Approval Route with approval task links and any rejection reasons in Jira.

Vera Electronic Signature for Jira App. Click to enlarge.

qTest integration

Vera integration with qTest provides pre-execution and post-execution approval capabilities for qTest test cases and test results.

qTest and Vera integrated workflow. Click to enlarge.

qTest integration with Vera is a combination of the Vera qTest Microservices and the Vera external integration provided by Tricentis qTest. 

qTest integration diagram. Click to enlarge.